10K509 10R504《暖通动力施工安装图集(一)(水系统)》
10K509 10R504《暖通动力施工安装图集(一)(水系统)》,2010年07月16日发布,2010年09月01日实施,中国计划出版社出版。
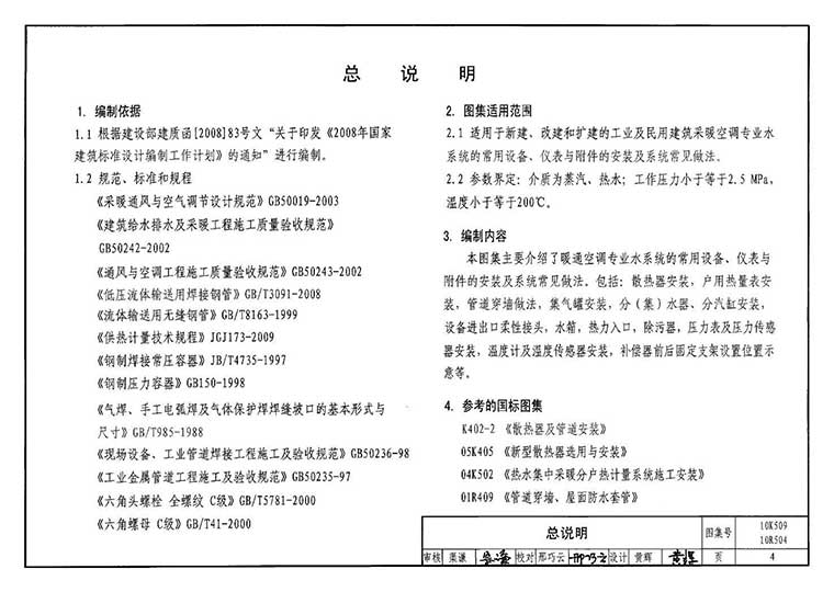
一、适用范围
适用于新建、改建和扩建的工业及民用建筑采暖空调专业水系统的常用设备、仪表与附件的安装及系统常见做法。
参数界定:介质为蒸汽、热水;工作压力小于等于2.5 MPa,温度小于等于200℃。
二、编制内容
本图集主要介绍了暖通空调专业水系统的常用设备、仪表与附件的安装及系统常见做法。包括:散热器安装,户用热量表安装,管道穿墙做法,集气罐安装,分(集)水器、分汽缸安装,设备进出口柔性接头,水箱,热力入口,除污器,压力表及压力传感器安装,温度计及温度传感器安装,补偿器前后固定支架设置位置示意等。
部分章节及目录如下图所示:









