22G522-1《钢筋桁架混凝土楼板》

22G522-1《钢筋桁架混凝土楼板》,2022年05月01日发布,2022年05月01日实施,中国标准出版社出版。
一、适用范围
本图集适用于抗震设防烈度为6度~9度地区无侵蚀的正常使用环境下,不直接承受动力荷载的工业与民用建筑楼(屋)盖的结构设计。
二、主要技术内容
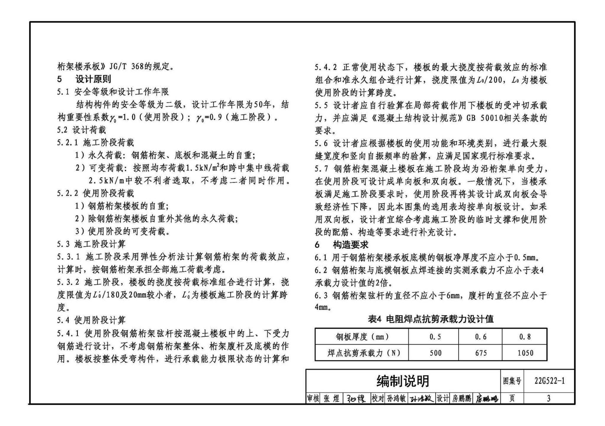
1、图集内容主要包括钢筋桁架混凝土楼板的使用说明、选用表、楼板详图和常用节点构造图。
2、本图集选用的钢筋桁架楼板的厚度为100mm~300mm。
部分章节及目录如下图所示:

22G522-1《钢筋桁架混凝土楼板》,2022年05月01日发布,2022年05月01日实施,中国标准出版社出版。
一、适用范围
本图集适用于抗震设防烈度为6度~9度地区无侵蚀的正常使用环境下,不直接承受动力荷载的工业与民用建筑楼(屋)盖的结构设计。
二、主要技术内容
1、图集内容主要包括钢筋桁架混凝土楼板的使用说明、选用表、楼板详图和常用节点构造图。
2、本图集选用的钢筋桁架楼板的厚度为100mm~300mm。
部分章节及目录如下图所示:
2012年的春节已经过完了,昨天到的工地,调整一下,下周一正式上班了。大家这个年过的怎么样?都还好吧?今天更新11G329系列图集的第二本——《建筑物抗震构造详图(多层砌体房屋和度部框架砌体房屋)》本图集替代04G329-2、04G329-3、04G329-4、04G329-6使用。本图集适用于:1、多层砖砌体房屋:抗震设防烈度6~9度的普通砖(包括烧结、蒸…
最近比较忙,工程准备交工了。虽然希望不大,但还是在进行最后的抢工中。还是和大家分享一本图集吧!01SG516《轻型屋面钢天窗架》适用范围本图集内容包括跨度为6m、9m和12m的轻型屋面钢天窗架及相应的支撑施工详图。适用于天窗架间距为6m的单层工业厂房。用于抗震设防烈度小于和等于9度的地区,设计中未考虑隔震和消能、减震措施。用于构件表面温度低于和等于150度的…
12G901-1《混凝土结构施工钢筋排布规则与构造详图》(现浇混凝土框架、剪力墙、梁、板),替代06G901-1、09G901-2、09G901-4。本图集内容包括现浇钢筋混凝土框架结构、剪力墙结构、框架-剪力墙结构、筒体结构、板柱-框架结构、板柱-剪力墙结构的梁、柱、墙、板施工钢筋排布规则与构造详图。依据本图集的基本原则和具体要求,指导施工时钢筋排布构造深…
今天和大家分享12G614-1《砌体填充墙结构构造》,自2012年6月1日起实施,代替06SG614-1图集。12G614-1图集主要内容包括:砌体填充墙与混凝土主体结构的拉结、填充墙构造柱和水平系梁的设置及详图等;墙体材料包括混凝土小型空心砌块、烧结空心砖、烧结多孔砖、蒸压加气混凝土砌块,适用于钢筋混凝土结构房屋中的砌体填充墙与混凝土主体结构的拉结构造及填…
20G329-1《建筑物抗震构造详图(多层和高层钢筋混凝土房屋)》,替代11G329-1使用2020年9月1日起开始实施。一、20G329-1《建筑物抗震构造详图(多层和高层钢筋混凝土房屋)》图集适用范围:本图集现浇钢筋混凝土结构构造,适用于设计使用年限为50年,抗震设防烈度为6、7、8和9度地区建筑工程的抗震设计,包括框架、剪力墙、框架一剪力墙、板柱剪力墙…
05G516《轻型屋面钢天窗架》,替代标准01SG516,2005年05月09日发布,2005年06月01日实施。本图集为6m、9m和12m跨度的轻型屋面钢天窗架(以下简称天窗架)及相应的支撑施工详图。本图集屋面材料为压型钢板、夹芯板和发泡水泥复合板(太空板),分有檩体系和无檩体系,屋面坡度为1/10,适用于天窗架间距为6m的单层工业厂房。本图集的天窗架适用…