11CG13-1 11CJ26《房屋建筑工程施工工法图示(一)-外墙外保温系统施工工法》
11CG13-1 11CJ26《房屋建筑工程施工工法图示(一)-外墙外保温系统施工工法》,2012年04月01日发布,2012年04月01日实施,中国计划出版社出版。
一、适用范围
1、本图集适用于全国各地区需冬季保温或夏季隔热的非幕墙式基层为混凝土墙或各种砌体墙的民用建筑外墙外保温工程。
2、抗震设防烈度小于等于8度的地区。
二、主要内容
本图集列入了以模塑聚苯板(EPS板)、挤塑聚苯板(XPS板)、胶粉聚苯颗粒保温浆料(以下简称保温浆料)、硬泡聚氨酯、岩棉板为保温材料的八种外墙外保温系统(表1)施工工法,供施工企业技术人员及教学人员参考使用。
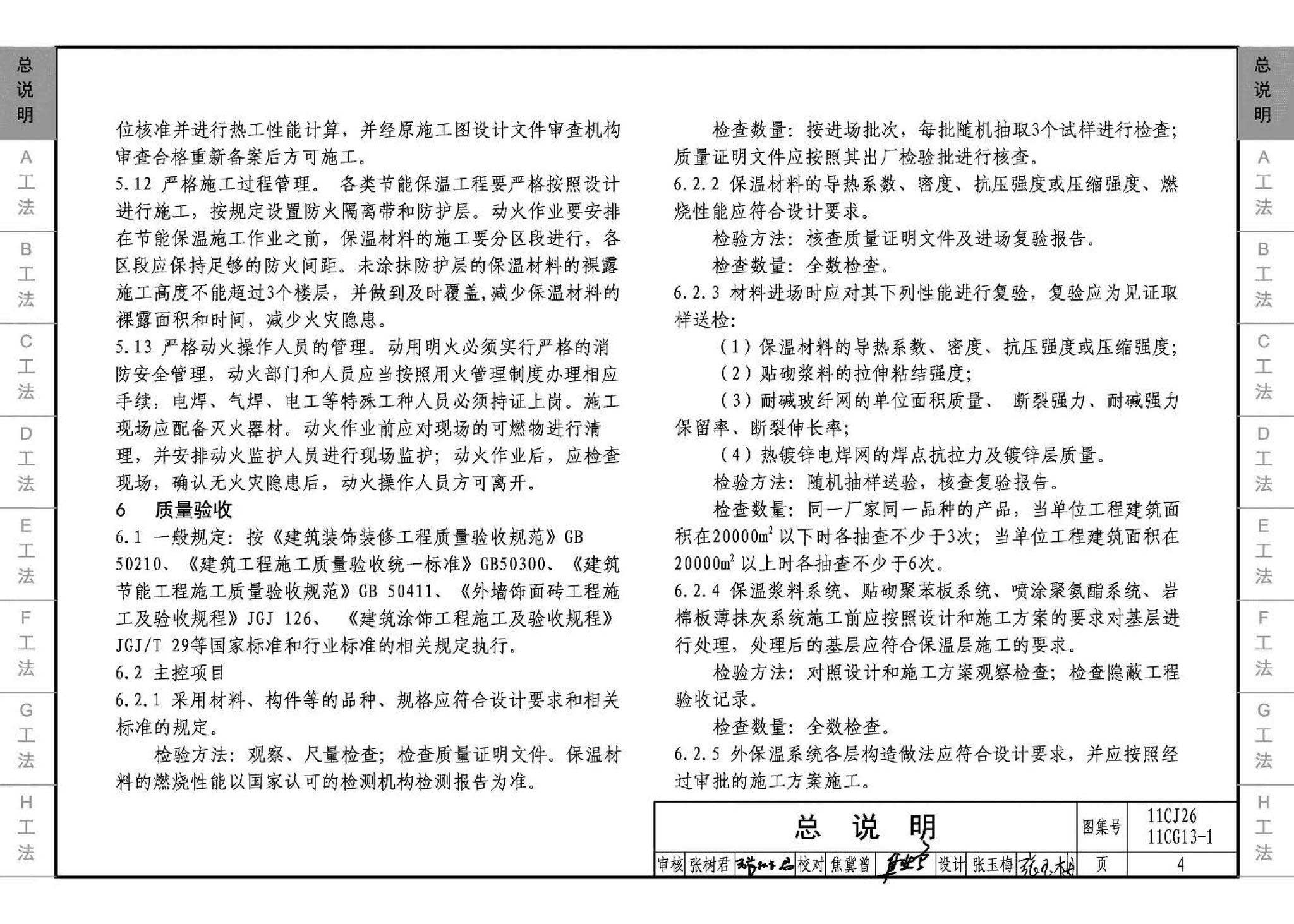
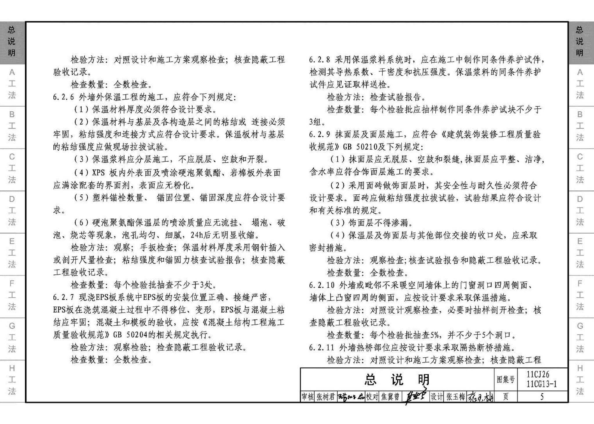
部分章节及目录如下图所示:











